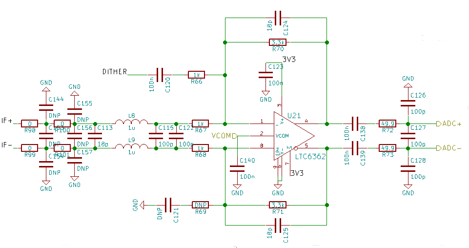
xfilter.png.pagespeed.ic.Cvv4fBgJli August 25, 2016August 25, 2016 fustini xfilter.png.pagespeed.ic.Cvv4fBgJli