Skip to content
OSH Park
Perfect Purple PCBs
Sidebar
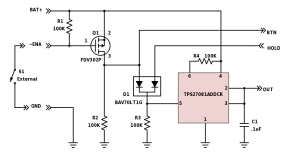
AutoPower5
June 24, 2017
June 24, 2017
fustini
AutoPower5
Post navigation
←
Pushbutton Power Switch for Arduino
Leave a comment
Cancel reply
Δ
Comment
Subscribe
Subscribed
OSH Park
Join 172 other subscribers
Sign me up
Already have a WordPress.com account?
Log in now.
OSH Park
Subscribe
Subscribed
Sign up
Log in
Copy shortlink
Report this content
View post in Reader
Manage subscriptions
Collapse this bar