Truly minimal STM32G0xxFx development board by Vitaly Domnikov:

- Breadboard/Perfboard friendly
- Power line bypass capacitors
- Reset circuit
Tag-Connect TC2030-CTX-NLprogramming connector- Optional battery connector with LDO
- Resources:
Truly minimal STM32G0xxFx development board by Vitaly Domnikov:

Tag-Connect TC2030-CTX-NL programming connectorGareth Halfacree writes on Hackster:

Available to order as a PCB from OSH Park or a completed unit from Tindie, this compact Arduino-compatible aims to make BLE a cinch.
PeskyProducts and Tlera Corp have designed an open-hardware development board for Bluetooth Low Energy (BLE) projects, built around STMicro’s STM32 microcontroller and boasting full Arduino IDE support: the Firefly BLE.
“This is a small, open source hardware implementation designed to make using and customizing the STM32WB55 easy for everyone,” Tlera Corp explains of the Firefly BLE’s design. “It supports iBeacon, NUS, BlueST protocols as well as standard and custom BLE services and characteristics.
“For several years we have been making use of ST’s STM32L4 family of ultra-low-power MCUs in a variety of applications including development boards, asset trackers, and environmental monitors. Often we include a BMD-350 (nRF52) module for BLE connectivity with smart devices like Android and IOS phones, etc. With the new dual core STM32WB55 MCU, we can now make devices similar in cost, size, and functionality to those we have been but also have the added benefit of embedded BLE connectivity.”
The 1bitsy and Black Magic Probe are now available in our store:
Open-Source Miniature Breadboard Friendly ARM Cortex-M4F Dev Board with 1MB Flash, 196kB RAM, 168MHz, floating point and more.
Plug and Play JTAG/SWD USB programmer and debugger with a built in GDB server and TTL level UART to USB adapter.
Kris Winer designed this is a small 4-layer PCB for remote logging of absolute position and orientation:
STM32L433-based board with CAM M8Q concurrent GNSS, EM7180 + MPU9250 + MS5637 for absolute orientation, and an ESP8285 for wifi connectivity.
The absolute orientation engine uses the MPU9250 accel/gyro/magnetometer IMU sensor plus the MS5637 barometer as slaves to an EM7180 motion co-processor that sends quaternions and drift-stabilized altitude to the host via I2C.
PeskyProducts has shared the board on OSH Park:
From Kris Winer on Hackaday.io:
Small, connected device for smelling and hearing in any environment.
This is a 20 mm x 20 mm four-layer pcb tile full of interesting sensors (ICS43434 I2S Digital Microphone, MPU6500 acclerometer/gyro, BME280 pressure/temperature/humidity, and CCS811 air quality) with a Rigado BMD-350 UART BLE bridge for sending data to a smart phone all managed by a STM32L432 host MCU.
The STM32L432 is programmed using the Arduino IDE via the USB connector and serial data can be displayed on the serial monitor to verify performance and proper function, etc. But it is intended to be powered by a small 150 mAH LiPo battery for wireless sensing applications. The STM32L4 is a very low power MCU and with proper sensor and radio management it is possible to get the average power usage down to the ~100uA level, meaning a 150 mAH LiPo battery can run the device for two months on a charge.
A library for it is available on GitHub:
A collection of sketches to run the STM32L432-based (20 mm x 20 mm) sensor tile with an MPU6500 accel/gyro, ICS43434 I2S digital microphone, BME280 temperature/pressure/humidity sensor, and CCS811 air quality sensor. The sensor tile has an on-board MAX1555 LiPo battery charger, an on/off switch, and a Rigado BMD-350 nRF52 BLE module.
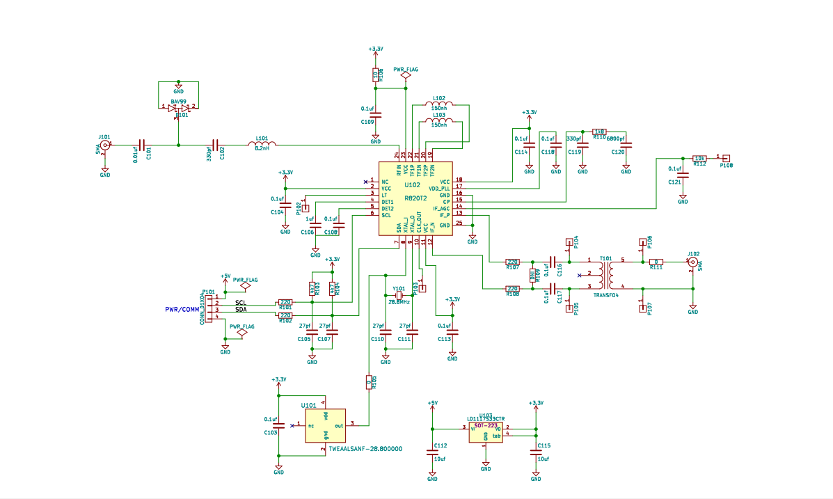
Eric Brombaugh designed this breakout board for the Rafael Microelectronics R820T2 Advanced Digital TV Silicon Tuner chip:
This is the same chip used in most all of the RTL-SDR dongles, as well as the Airspy and numerous other radios. The chip is a versatile front-end with reasonable sensitivity and wide tuning range.
The design presented here is almost an exact implementation of the Mfg’s suggested demo design from the datasheet, implemented on the OSHpark 4-layer PCB process and provides a simple 4-pin interface with power, ground and I2C bus for controlling the tuner. A broad-band RF input and 10MHz IF output are provided on SMA connectors.
The breakout PCB design and STM32F0 firmware for the Rafael R820T2 tuner chip are shared on GitHub:
emeb/r820t2
emeb has shared project on OSH Park:
From the Hackaday blog:
Building a software defined radio (SDR) involves many trades offs. But one of the most fundamental is should you use an FPGA or a CPU to do the processing. Of course, if you are piping data to a PC, the answer is probably a CPU. But if you are doing the whole system, it is a vexing choice.
The FPGA can handle lots of data all at one time but is somewhat more difficult to develop and modify. CPUs using software are flexible–especially for coding user interfaces, networking connections, and the like) but don’t always have enough horsepower to cope with signal processing tasks (and, yes, it depends on the CPU).
[Eric Brombaugh] sidestepped that trade off. He used a board with both an ARM processor and an ICE FPGA at the heart of his SDR design. He uses three custom boards: one is the CPU/FPGA board, another is a 10-bit converter that can sample at 40 MSPS (sufficient to decode to 20 MHz), and an I2S DAC to produce audio. Each board has its own page linked from the main project.Z
The iceRadio project page has additional details:
Design files and source code are available on GitHub:
Kris Winer of Pesky Products designed these easy-to-program, high-performance and low-power dev boards:

Program an STM32L4 Cortex M4F with the Arduino IDE via USB
Technical specifications of the Butterfly and Ladybug STM32L4 dev boards:
To the left is an MPU9250 accel/gyro/magnetometer motion sensor and the BME280 pressure/humidity/temperature sensor
To the right is an ESP8266 wifi-enabled add-on board for Butterfly
Reading the BME280 and VEML6040 sensors at 0.5 Hz and outputting pressure, temperature, humidity, altitude, RGB light intensity and RTC time and date to the Sharp memory display
Flight Controller:
STM32L432 receives quaternions from the EM7180, which itself is master to the motion and pressure sensors, GNSS data from the CAM M8Q, then processes and packages the data and sends it to the ESP8285 via UART bridge for transmission to a hand-held controller
Industrial Diagnostics:
uses an STM32L433 as master to several slave sensors to detect and process signals from industrial equipment and report to a remote server via blue tooth
Piotr Esden-Tempski of 1Bitsquared created this Open Source and Open Hardware debuggable ARM development platform:
Firmware development with the lights on
Design files and source code are shared on GitHub:
Small breadboard friendly STM32 (eventually other mcu’s too) eval boards with exposed JTAG and SWD for the use with Black Magic Probe and others!
[Written by OSH Park engineer Jenner Hanni on Wickerbox Electronics]
The STM32F4-Discovery development board has columns of male pin headers. I made a breakout board since you can’t plug the dev board into a breadboard, since the two columns on each side will short, and I’ve found the female-to-male jumpers to be unreliable. I made up a breakout board but it’s sadly cost prohibitive at $40 for three boards. Still a quick, fun project.
I’ve open sourced and shared the project at OSH Park.
I started with Jason Lopez’s STM32F4-Discovery Board Eagle schematic and footprint.
For the first test, I placed all the traces on the bottom of the board. Bottom in the layout here is blue. This made it possible to route a breakout board on the PCB router at Portland State’s Lab for Interconnected Devices. I didn’t want to have to plate all the via holes by hand to solder on the bottom and use traces on the top. Been there, done that, not interested. There are 200 vias on this board!




It worked fine, but there’s no silk and I’d really like a better looking board. I uploaded the now-verified Eagle .brd file to OSH Park. Of course, since OSH Park charges $5/square inch for three boards, it was $53.05 for three! Way out of my price budget. Luckily, you can submit designs where two completely separate boards are sitting next to each other on one .brd file.

This is the OSH preview with a cost of $33.95 for three. OSH Park charges for the smallest rectangle that encompasses your design, and you have to leave 100 mils between boards so the fab can mill it out.

It’s still significant, at about $10/board, but I can live with that. The 2×25 and 1×25 female headers also added up. Looks great, though.

The design files are available at the Github repository, and the boards can be ordered for $33.95 for a set of three from OSH Park.
I used these Sullins female headers:
Qty 4 of PPTC251LFBN-RC 1×25 0.1″ for $1.41 each
Qty 2 of SFH11-PBPC-D25-ST-BK 2×25 0.1″ for $2.89 each.
I’d bet you could search on Digikey or Mouser and find a cheaper equivalent.
This project is licensed under CERN’s Open Hardware License v1.2.